العقود الآجلة
وصول إلى مئات العقود الدائمة
TradFi
الذهب
منصّة واحدة للأصول التقليدية العالمية
الخیارات المتاحة
Hot
تداول خيارات الفانيلا على الطريقة الأوروبية
الحساب الموحد
زيادة كفاءة رأس المال إلى أقصى حد
التداول التجريبي
مقدمة حول تداول العقود الآجلة
استعد لتداول العقود الآجلة
أحداث مستقبلية
"انضم إلى الفعاليات لكسب المكافآت "
التداول التجريبي
استخدم الأموال الافتراضية لتجربة التداول بدون مخاطر
إطلاق
CandyDrop
اجمع الحلوى لتحصل على توزيعات مجانية.
منصة الإطلاق
-التخزين السريع، واربح رموزًا مميزة جديدة محتملة!
HODLer Airdrop
احتفظ بـ GT واحصل على توزيعات مجانية ضخمة مجانًا
منصة الإطلاق
كن من الأوائل في الانضمام إلى مشروع التوكن الكبير القادم
نقاط Alpha
تداول الأصول على السلسلة واكسب التوزيعات المجانية
نقاط العقود الآجلة
اكسب نقاط العقود الآجلة وطالب بمكافآت التوزيع المجاني
البحث الميداني للمؤسسات丨الروبوتات البشرية + تخزين الطاقة + الصناعة العسكرية هذه الشركة تضيف العديد من العملاء الأجانب من المتوقع أن يتم التسليم بكميات كبيرة لمنتجات الكابلات النحاسية عالية السرعة في الربع الأول
في 5 فبراير، أصدرت العديد من الشركات المدرجة في السوق بيانات عن أنشطة علاقات المستثمرين، وكشفت عن محتوى التبادلات التجارية مع المؤسسات، حيث أظهرت العديد من التقدمات والإنجازات البارزة في تخطيط أعمالها.
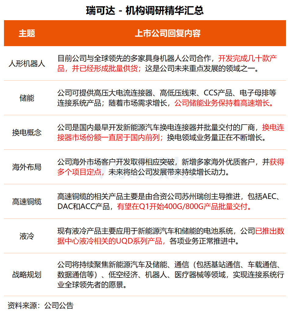
ريكويدا: تعاونت مع العديد من شركات الروبوتات ذات الأجسام المتعددة لتطوير عشرات المنتجات
وفي الآونة الأخيرة، تلقت شركة ريكويدا استبيانات من حوالي 40 مؤسسة، بما في ذلك صناديق الجنوب للأوراق المالية، وسوهاي للأوراق المالية. وكشفت الشركة خلال الاستبيان عن تعاونها مع شركة رائدة عالمياً في مجال الروبوتات ذات الأجسام المتعددة، حيث تم تطوير عشرات المنتجات وتشكيل إمدادات بكميات كبيرة. هذا هو أحد المجالات التي ستركز عليها الشركة في المستقبل.
في مجال معدات الحوسبة، أوضحت ريكويدا أن منتجات الكابلات النحاسية عالية السرعة تُدار بشكل رئيسي بواسطة شركة سوتشو ريكو، بما في ذلك منتجات AEC، DAC وACC، حيث يتركز العمل حالياً على البحث والتطوير، والتجارب الأولية، وتسليم العينات، والاختبارات الرمادية، والاستعدادات للتسليم بكميات كبيرة، مع تقدم العمل بشكل سلس، ومن المتوقع أن تبدأ عمليات التسليم بكميات كبيرة لمنتجات 400G/800G في الربع الأول من 2026. كما أن شركة ريكو في تايلاند تتابع خططها، ومن المتوقع أن تبدأ الإنتاج والتسليم الخارجي في الربع الأول من 2026. بالإضافة إلى ذلك، فإن منتجات التبريد السائل الحالية للشركة تُستخدم بشكل رئيسي في أنظمة بطاريات السيارات الجديدة وأنظمة تخزين الطاقة، وقد أطلقت الشركة سلسلة منتجات UQD المتعلقة بتبريد مراكز البيانات، وتُسير جميع الأعمال بشكل طبيعي.
وفي مجال أعمال تخزين الطاقة، يمكن لريكويدا تقديم حلول منتجات متكاملة من خطوة واحدة، بما في ذلك موصلات التيار العالي والجهد العالي، والكابلات ذات الجهد المنخفض والعالي، ومنتجات CCS، وأنظمة التوصيل الإلكترونية، وغيرها. “مع تزايد الطلب في السوق، تواصل أعمال تخزين الطاقة للشركة النمو بسرعة.”
وكشفت ريكويدا أن الشركة حققت أيضاً نجاحات في السوق الخارجية، حيث أضافت عملاء جدد من الخارج، وحصلت على عدة مشاريع محددة، مما سيعطي دفعة مستمرة لنمو الشركة في المستقبل.
وفي المستقبل، أعربت ريكويدا عن نيتها في التركيز المستمر على مجالات السيارات الجديدة، وتخزين الطاقة، والاتصالات (بما في ذلك اتصالات المحطات، والاتصالات داخل السيارات، والاتصالات البيانات، وغيرها)، والاقتصاد منخفض الارتفاع، والروبوتات، والأجهزة الطبية، لتحقيق رؤيتها في أن تكون رائدة عالمياً في صناعة أنظمة الاتصال.
ريكويدا هي شركة وطنية متخصصة في البحث والتطوير، والإنتاج، والمبيعات، والخدمات لمنتجات الموصلات، وتعتبر شركة “الألفية الصغيرة” المتخصصة والمتميزة في البلاد. وفقاً للتوقعات المالية، تتوقع الشركة أن يكون صافي الربح بعد الضرائب لعام 2025 بين 288 مليون و318 مليون يوان، بزيادة تتراوح بين 64.20% و81.43% على أساس سنوي.
وأشارت أحدث تقارير شركة “东方财富证券” إلى أن الشركة متخصصة في البحث والتطوير، والإنتاج، والمبيعات لموصلات، ومكونات، ووحدات في مجالات الطاقة الجديدة، والاتصالات، والصناعة، مستفيدة من الطلب المرتفع في قطاعات السيارات الجديدة، وبيانات الذكاء الاصطناعي، ومع تفعيل قدرات الإنتاج الجديدة وتدفق المنتجات الجديدة تدريجياً، من المتوقع أن تستمر نتائج الشركة في النمو بسرعة.
فورجيا: ستقدم منتجات الألياف المجمدة من الكولاجين البشري المعاد تركيبها من النوع الثالث للتسجيل هذا العام
وفي يوم أمس، تلقت شركة فورجيا استبيانات من مؤسسات مثل 中天 هويشين، وZhongjin Yin Hai. وأوضحت الشركة خلال الاستبيان أن التجارب السريرية لمشروع الألياف المجمدة من الكولاجين البشري المعاد تركيبها من النوع الثالث قد اكتملت، وهي الآن في مرحلة إعداد تقرير ملخص التجارب السريرية، ومن المتوقع أن تتقدم بطلب تسجيل هذا العام.
ووفقاً للمعلومات، حصلت الشركة حالياً على أربعة شهادات تسجيل من نوع II للأجهزة الطبية، وأسماء المنتجات هي: لاصق إصلاح حمض الهيالورونيك الطبي، وسائل إصلاح حمض الهيالورونيك الطبي، ولاصق الكولاجين البشري المعاد تركيبه من النوع الثالث، ولاصق إصلاح التوران البحري. وفيما يخص المنتجات التجميلية، سجلت الشركة 48 منتجاً بحلول عام 2025، وتغطي أشكالاً مختلفة مثل الماء، واللبن، والكريم، والمرهم، والمصل.
وفي جانب المواد الخام، أكملت شركة فورجيا في عام 2025 تسجيل منتجين جديدين هما: “ثلاثي تريبتيد الأفيول” و"ثلاثي تريبتيد الأستيل التورين"، مع تسجيلهما كمواد خام جديدة، مع خطط لتطوير منتجات جديدة استناداً إليهما، وتحسين مجموعة منتجات الشركة بشكل أكبر.
وفيما يخص تحسين القنوات التقليدية، أوضحت فورجيا أن الشركة ستعزز التعاون مع الموزعين الخدميين، من خلال “رقابة قوية + تحسينات قوية”، لتعزيز إدارة السوق غير المباشرة، مع التركيز على إدارة مخزون الوكلاء ونقاط البيع بالتجزئة بدقة، لتحقيق توازن دقيق للمخزون لتجنب التكدس، وتطبيق رقابة ديناميكية مستمرة على نظام الأسعار عبر جميع القنوات لضمان استقرار النظام السعري؛ كما ستختار بحذر الشركاء الاستراتيجيين من الوكلاء ونقاط البيع، وتعمل على تحويل نموذج التوزيع من التقليدي إلى نموذج يركز على القيمة، لتقديم منتجات وخدمات أكثر احترافية وشمولية للشركاء والعملاء النهائيين.
فورجيا هي شركة متخصصة في منتجات العناية بالبشرة، تركز على البحث والتطوير، والإنتاج، والمبيعات لمنتجات العناية بالبشرة الاحترافية، وتقسم منتجاتها إلى فئتين رئيسيتين: الأجهزة الطبية ومستحضرات العناية الوظيفية.
وأشارت تقارير شركة “长江证券” الأخيرة إلى أن الشركة تتخذ إجراءات لتعديل أعمالها بشكل استباقي، وتواصل استثمارها في البحث والتطوير، وتعمل على توسيع خط منتجاتها في مجالات الأجهزة الطبية من الفئتين الثانية والثالثة، مع التركيز على تطوير وابتكار الأجهزة الطبية لتحسين البشرة، وتطوير عمليات الإنتاج، وتقديم طلبات التسجيل، مما يعزز من نمو حجم أعمال الشركة بشكل مستمر، مع توقع أن يؤدي تكرار شراء المنتجات الأساسية وتراكم أساليب القنوات الإلكترونية إلى استقرار الإيرادات والربحية.
وفي السوق الثانوية، قاد قطاع التجميل والعناية الشخصية الارتفاعات اليوم، حيث أغلقت شركة “拉芳家化” على الحد الأعلى، وارتفعت أسهم فورجيا بنسبة 5.32%. وأشار أحدث تقرير من “兴业研究” إلى أن سوق التجميل كبير، ووعي المستهلكين بالعلامات التجارية أقوى، وأن المنطق طويل الأمد لتطوير السوق لا يزال قائماً.
وفي جانب منتجات الصناديق المتداولة في البورصة (ETF)، يتابع صندوق الابتكار في مجال الرعاية الصحية (516820) عن كثب مؤشر الابتكار في الأدوية والأجهزة الطبية، والذي يختار 30 شركة مدرجة ذات قدرة ربحية جيدة، وتتمتع بنمو محتمل وقدرة على الابتكار، من بين شركات الأدوية والصحة المدرجة، لتمثيل أداء السوق بشكل عام، مع التركيز على الشركات ذات الربحية والنمو في مجال الأدوية والأجهزة الطبية.