Tap to Trade in Gate Square, Win up to 50 GT & Merch!
Click the trading widget in Gate Square content, complete a transaction, and take home 50 GT, Position Experience Vouchers, or exclusive Spring Festival merchandise.
Click the registration link to join
https://www.gate.com/questionnaire/7401
Enter Gate Square daily and click any trading pair or trading card within the content to complete a transaction. The top 10 users by trading volume will win GT, Gate merchandise boxes, position experience vouchers, and more.
The top prize: 50 GT.
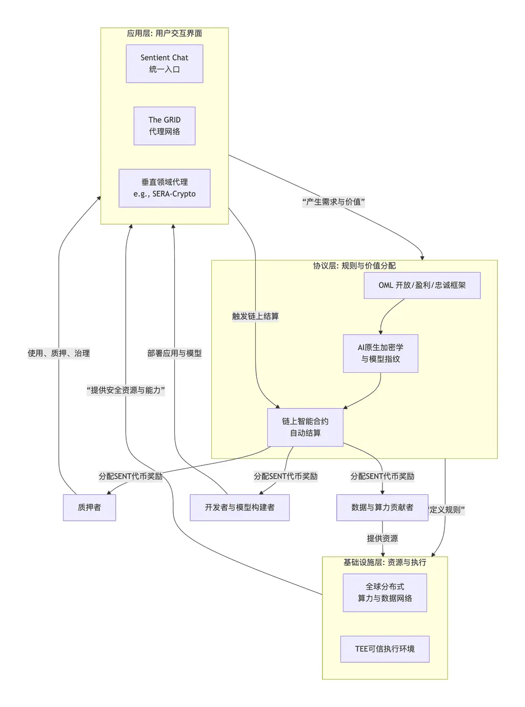
, which ensures all models are open-source, each model call generates traceable revenue streams, and value is precisely allocated to contributors. Its native token, SENT, plays a key role at this layer, serving as a medium for payments, incentives, and governance.
The infrastructure layer is the “skeleton” of the ecosystem, providing reliable resources and environments for upper-layer applications. This includes a globally distributed, verifiable computing and data network, as well as trusted execution environments (TEE) to ensure secure model execution.
The application layer is the “face” of the ecosystem, directly serving developers and end-users. Represented by Sentient Chat and The GRID proxy network, it offers intuitive interfaces and rich functional modules.
In summary, the brilliance of Sentient’s ecosystem structure lies in its “flywheel effect”: the application layer attracts users and generates demand and value; the infrastructure layer reliably executes tasks; the protocol layer ensures that the generated value is fairly redistributed to contributors and builders, thereby incentivizing more participants to join and continuously improve network scale and quality.
What applications does Sentient currently have?
Sentient’s core application matrix is fully launched and has been tested by a large number of real users, establishing an active, data-driven decentralized AI economy.
The table below summarizes key data, operational mechanisms, and unique value creation of its core applications:
These applications form a powerful growth flywheel: Sentient Chat attracts massive user demand; demand flows into The GRID, incentivizing developers to contribute better agents; star applications prove ecosystem value, attracting more professional users and developers; all interactions are settled and incentivized via SENT tokens, ensuring fair and transparent value distribution to every ecosystem contributor.
How do AI applications operate within the Sentient network?
The core innovation of the Sentient network lies in its design of a complete “workflow-verification-settlement” mechanism, ensuring decentralized AI applications run smoothly like centralized services while achieving fair value distribution. The entire process combines cutting-edge cryptography with sophisticated economic design.
The flowchart below clearly illustrates the entire process from user request to value distribution:
The essence of this mechanism is to turn each AI interaction into a micro, auditable market activity, truly realizing “AI value flowing fairly through the blockchain.”
Roles of data and computing power participants in the Sentient ecosystem
In the decentralized AI economy built by Sentient, data and computing power are productive assets that can actively generate value and earn rewards. Participants contribute different elements of production, jointly driving ecosystem development.
The table below clearly outlines the positioning, contribution methods, and rights of three core participant types:
Deep economic model analysis: The ecosystem uses smart contracts to convert non-standardized contributions into measurable “contribution scores,” which are automatically used to allocate rewards. For example, a user pays 100 SENT to invoke a service; this fee is proportionally distributed among contributors (compute, models, agents, data) based on their contribution scores. These scores are dynamically adjusted based on market supply and demand, service quality, and community staking, creating incentives for high-quality contributions.
Sentient’s economic design leads the industry trend: compute providers shift from “renters” to “partners sharing value”; data contributors evolve from “one-time sellers” to “stakeholders sharing downstream value.” This deep binding of interests is key to building a sustainable decentralized AI economy.
How does the Sentient development team and partners expand the ecosystem?
The rapid expansion of the Sentient ecosystem stems from the top-level design by the “golden combination” founding team and efficient execution through strategic partner networks. Its growth is a systematic effort to absorb key capabilities, penetrate core markets, and build competitive barriers.
To give a more intuitive understanding of its ecosystem expansion rhythm, the following key milestones are summarized:
Core Team: The “Golden Combination” of Industry Experience and Academic Depth
Partner Network: Strategic Synergy Capability Matrix
Sentient’s over 110 partners form a complementary capability network:
Global Expansion Strategy
Its East Asia tour plan deepens into China, Japan, Korea, and other markets through technology evangelism, hackathons, and other activities, directly attracting local developers, cultivating regional Web3 developer communities, and building a decentralized global innovation network.
How does Sentient differ from other AI + Web3 projects?
In the intersection of AI and Web3, Sentient’s uniqueness lies in its systemic approach and reconstruction of the entire production relationship. The comparison table below contrasts it with major competitors:
Exclusive Innovations:
Challenges and opportunities in Sentient’s ecosystem growth
Sentient’s growth path presents both opportunities and challenges. The table below outlines the main contradictions and potential prospects:
Future directions for Sentient ecosystem expansion
Sentient’s future expansion will focus on “network scaling, scenario diversification, technological frontiers, and participatory democracy” across four axes.
Phased Roadmap
Participation Guide: Co-build, Co-share, Co-govern
Cutting-edge Tech: Towards Privacy and Verifiable Next-Generation Networks
Current hybrid security models using TEE and model fingerprinting will evolve toward more pure cryptographic solutions:
Summary
The Sentient ecosystem is a profound paradigm experiment aimed at fundamentally reconstructing AI production relationships. Its unique value lies in building a “trinity”: from ownership protocols (OML), distributed resource networks, to practical applications (like Sentient Chat). Its core innovation is leveraging AI-native cryptography and economic models to advance open-source AI from “owning code” to “owning value,” creating a sustainable contributor incentive flywheel. Despite challenges in technology, market, and governance, it precisely captures the trends of AI democratization and edge computing.
Ultimately, Sentient’s potential does not lie solely in the success of individual applications but in its role as the foundational infrastructure and potential standard for the next-generation decentralized AI economy. It embodies the highest practice of Web3 principles in AI, and regardless of the outcome, it has become a key milestone in exploring the “decentralized AI ecosystem” future. For developers, users, and investors, participating in it means actively shaping the future form of artificial intelligence.