Escaneie para baixar o app da Gate
qrCode
Mais opções de download
Não me lembre de novo hoje
GoldMedalLecturer
vip
Idade 1.4 Ano
Nível máximo 10
Transmissão ao vivo de segunda a sexta-feira às 21:00 —<Mentalidade de Market Maker Sistema de Médias Móveis> Curso online inédito "21 Dias de Negociação do Básico ao Avançado" "Curso de Avanço em Negociação" "Caminho do Grande Veículo"
Marcar
  • Recompensa
  • 37
  • Repostar
  • Compartilhar
Laibo913vip:
666
Ver projetos
【Curso Avançado de Trading】
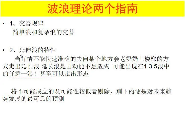
【Quatro Grandes Teorias】Lição 2: Teoria das Ondas!
🔔Utilizadores subscritos podem clicar no link no telemóvel para ver a liçãohttps://gateio.onelink.me/gj8h/gatelive?session_id=d92b54ab285b4380846734e81aa2f291-1744995961&video_id=a2495a9b3d6960a086d0c7761929ee30&ref=AQBNVGOO&ref_type=104 No computador, ver nas minhas repetições de transmissão!
Ver original
post-image
post-image
post-image
post-image
post-image
post-image
  • Recompensa
  • 1
  • Repostar
  • Compartilhar
AGentleBreezeBringsWealthvip:
666
【Curso Avançado de Negociação】
【Quatro Grandes Teorias】Primeira Aula: Teoria de Dow
🔔Clique no link no telemóvel para assistir à aulahttps://gateio.onelink.me/gj8h/gatelive?session_id=d92b54ab285b4380846734e81aa2f291-1744991461&video_id=1fe563f404041dd2e2367883bdedf5e6&ref=AQBNVGOO&ref_type=104
No computador, consulte na repetição da transmissão em direto!
Ver original
post-image
post-image
post-image
post-image
post-image
post-image
post-image
post-image
post-image
  • Recompensa
  • Comentário
  • Repostar
  • Compartilhar
«21 dias de negociação: do básico ao avançado»
【Última lição, Vigésima Primeira Lição: Diferenças entre Contratos e Mercado à Vista】
Após tantas experiências, nunca esqueças o caminho percorrido!
🔔 Os utilizadores subscritos podem clicar no link no telemóvel para assistir à aula 🔔
https://gateio.onelink.me/gj8h
https://gateio.onelink.me/gj8h/gatelive?session_id=d92b54ab285b4380846734e81aa2f291-1739635022&video_id=41a47b3879b930a2d31a7ff1ef5a92cb&ref=AQBNVGOO&ref_type=104
Ver original
  • Recompensa
  • Comentário
  • Repostar
  • Compartilhar
«21 dias para dominar a negociação desde o básico»
【Lição 20 – Secção de Spot – Três passos para escolher moedas no mercado spot】
【Simples, direto e eficaz】
🔔 Subscreva como membro e clique no link no seu telemóvel para assistir à aula 🔔
https://gateio.onelink.me/gj8h/gatelive?session_id=d92b54ab285b4380846734e81aa2f291-1739632142&video_id=77aa11b7dee400043c7dae969004b447&ref=AQBNVGOO&ref_type=104
Ver original
post-image
  • Recompensa
  • Comentário
  • Repostar
  • Compartilhar
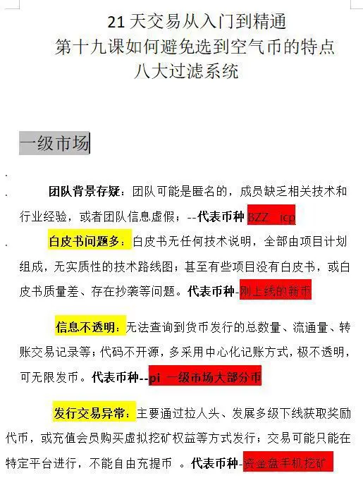
«21 Dias de Trading: Do Básico ao Avançado»
[Lição 19: Secção Spot – Os Oito Principais Sistemas de Filtragem de Shitcoins]
https://gateio.onelink.me/gj8h/gatelive?session_id=d92b54ab285b4380846734e81aa2f291-1739628904&video_id=a1f13c3d870e41e8669652a226556bde&ref=AQBNVGOO&ref_type=104
Ver original
post-image
post-image
  • Recompensa
  • Comentário
  • Repostar
  • Compartilhar
  • Recompensa
  • Comentário
  • Repostar
  • Compartilhar
«21 Dias para Dominar a Negociação – Aula 17: Remodelação Avançada do Sistema de Negociação – Negociação do Lado Esquerdo!»
https://gateio.onelink.me/gj8h/gatelive?session_id=d92b54ab285b4380846734e81aa2f291-1739554924&video_id=0346053f0a323e0a17f93676f94e86aa&ref=AQBNVGOO&ref_type=104
Ver original
post-image
  • Recompensa
  • Comentário
  • Repostar
  • Compartilhar
"21 dias de negociação: do básico ao avançado"
[Lição 16 - Do esboço à finalização do sistema de negociação]
https://gateio.onelink.me/gj8h/gatelive?session_id=d92b54ab285b4380846734e81aa2f291-1739552405&video_id=b6b370df5a0b4e190f9b287e0ab1e565&ref=AQBNVGOO&ref_type=104
Ver original
  • Recompensa
  • Comentário
  • Repostar
  • Compartilhar
«21 Dias de Trading: Do Básico ao Avançado»
【Lição 15 - Como Construir um Sistema de Trading Rapidamente!】
https://gateio.onelink.me/gj8h/gatelive?session_id=d92b54ab285b4380846734e81aa2f291-1739548265&video_id=d8c2f2b17f1b317de21fc30a6749fb49&ref=AQBNVGOO&ref_type=104
Ver original
post-image
  • Recompensa
  • Comentário
  • Repostar
  • Compartilhar
"21 Dias de Trading: Do Básico à Maestria"
[Lição 14 - Técnica e Filosofia no Trading]
O que é alcançar a compreensão profunda
https://gateio.onelink.me/gj8h/gatelive?session_id=d92b54ab285b4380846734e81aa2f291-1739545922&video_id=8b5bd5a4cc0f677c4a79e358dc7f40ee&ref=AQBNVGOO&ref_type=104
Ver original
  • Recompensa
  • Comentário
  • Repostar
  • Compartilhar
«21 Dias de Negociação: Do Básico ao Avançado»
【Lição 13 – Os Períodos de Negociação】
Não consegue acompanhar o mercado? Horários trocados? Não sabe como monitorizar o mercado?
(Um curso resolve tudo, negociar nunca foi tão simples)
https://gateio.onelink.me/gj8h/gatelive?session_id=d92b54ab285b4380846734e81aa2f291-1739381405&video_id=53e79374fcef39d105068caec9a1aeb0&ref=AQBNVGOO&ref_type=104
Ver original
post-image
  • Recompensa
  • Comentário
  • Repostar
  • Compartilhar
  • Recompensa
  • Comentário
  • Repostar
  • Compartilhar
«21 Dias para Dominar a Negociação: Do Básico ao Avançado»
[Lição 11 – Taxa de Sucesso nas Negociações e Relação Risco-Retorno]
(Por que mesmo conseguindo lucrar, acaba-se no prejuízo?)
https://gateio.onelink.me/gj8h/gatelive?session_id=d92b54ab285b4380846734e81aa2f291-1739541248&video_id=a6b9e9bf25e3278686ef9937898d55af&ref=AQBNVGOO&ref_type=104
Ver original
post-image
  • Recompensa
  • Comentário
  • Repostar
  • Compartilhar
《21 dias para passar de principiante a especialista em trading》
【Lição 10 - Armadilhas lógicas no trading】
(🎉Atualiza a tua perspetiva sobre trading🎉Altcoins - o rebound e a queda não têm qualquer relação. Para subir também não é preciso qualquer razão!)
https://gateio.onelink.me/gj8h/gatelive?session_id=d92b54ab285b4380846734e81aa2f291-1739538005&video_id=4d430085bcde42fb8f2178aa5e53ece1&ref=AQBNVGOO&ref_type=104
Ver original
post-image
  • Recompensa
  • Comentário
  • Repostar
  • Compartilhar
«21 dias de negociação do básico ao avançado»
【Lição 9 - Mentalidade de Market Maker e Mentalidade de Investidor de Retalho】
https://gateio.onelink.me/gj8h/gatelive?session_id=d92b54ab285b4380846734e81aa2f291-1741084022&video_id=b6fec17e737e312195eafc657220cda2&ref=AQBNVGOO&ref_type=104
Ver original
post-image
post-image
  • Recompensa
  • Comentário
  • Repostar
  • Compartilhar
"21 Dias de Trading: Do Básico à Maestria"
[Lição 8: Porque é que os Novatos Continuam Sempre a Perder Dinheiro]
Esta aula é aberta e pode ser assistida mesmo sem subscrição.
Dedicado a todos aqueles que se sentem perdidos no mundo das criptomoedas.
Salvei-me a mim mesmo milhares de vezes, resiliente como a erva forte, sem poupar esforços!
https://gateio.onelink.me/gj8h/gatelive?session_id=d92b54ab285b4380846734e81aa2f291-1739462405&video_id=18d7ef502e549cef5d6e9604c654ee05&ref=AQBNVGOO&ref_type=104
Ver original
post-image
  • Recompensa
  • Comentário
  • Repostar
  • Compartilhar
«21 Dias de Negociação: Do Básico ao Avançado»
【Lição 7 - Gestão de Posições】
Porque é que a conta é liquidada antes mesmo de perder tudo?
Com alavancagem de 5x ou 20x, quanto é que se perde até ser liquidado?
🔔 Os subscritores podem clicar no link para ver o curso 🔔
https://gateio.onelink.me/gj8h/gatelive?session_id=d92b54ab285b4380846734e81aa2f291-1739379963&video_id=93709ea1be2ad46665aaa682fd4a75aa&ref=AQBNVGOO&ref_type=104
Ver original
post-image
  • Recompensa
  • Comentário
  • Repostar
  • Compartilhar
«21 dias de negociação do básico ao avançado»
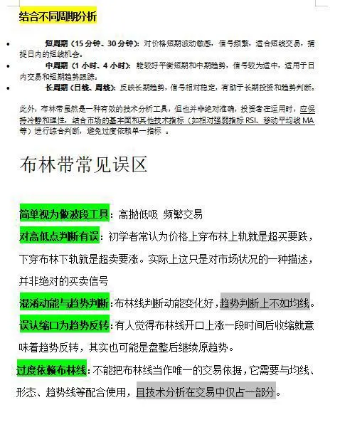
【Lição 6 - Indicadores: MACD, KDJ, Bandas de Bollinger, RSI】
🔔Utilizadores subscritos cliquem no link para aceder ao curso🔔
https://gateio.onelink.me/gj8h/gatelive?session_id=d92b54ab285b4380846734e81aa2f291-1741078622&video_id=b321a1fe718735c9bcfa9dc261da9ab8&ref=AQBNVGOO&ref_type=104
Ver original
post-image
post-image
post-image
post-image
post-image
post-image
post-image
post-image
post-image
  • Recompensa
  • Comentário
  • Repostar
  • Compartilhar
«21 dias de negociação do básico ao avançado»
【Lição 5 - Identificação de Suportes e Resistências】!
( Vai mudar o teu conceito tradicional de suportes e resistências. Conteúdo totalmente prático do início ao fim )
🔔 Utilizadores subscritos, cliquem no link para ver o curso 🔔
https://gateio.onelink.me/gj8h/gatelive?session_id=d92b54ab285b4380846734e81aa2f291-1739292303&video_id=539255326260da1439c1d663a8272b25&ref=AQBNVGOO&ref_type=104
Ver original
post-image
  • Recompensa
  • Comentário
  • Repostar
  • Compartilhar
《21 dias de negociação do básico ao avançado》
【Lição 4 - Teoria das Médias Móveis e os Quatro Principais Pontos de Compra e Venda】
(Esta aula tem um total de 40 minutos e irá abordar principalmente: 1: Porque é que quando compras o preço desce e quando vendes o preço sobe? 2: Como identificar tendências de alta e baixa 3: Como encontrar pontos de compra e venda para sobreviver no mercado das criptomoedas agora!
🔔Utilizadores subscritos cliquem no link para assistir à aula🔔
https://gateio.onelink.me/gj8h/gatelive?session_id=d92b54ab285b4380846734e81aa2f291-1739278267&video_id=ac146b76bd98fd2d
Ver original
post-image
post-image
post-image
post-image
post-image
  • Recompensa
  • Comentário
  • Repostar
  • Compartilhar
  • TendênciasVer projetos
  • Em alta na Gate FunVer projetos
  • Marcar
Negocie criptomoedas a qualquer hora e em qualquer lugar
qrCode
Escaneie o código para baixar o app da Gate
Comunidade
Português (Brasil)
  • 简体中文
  • English
  • Tiếng Việt
  • 繁體中文
  • Español
  • Русский
  • Français (Afrique)
  • Português (Portugal)
  • Bahasa Indonesia
  • 日本語
  • بالعربية
  • Українська
  • Português (Brasil)